mTLS using cert-manager
When you enable mTLS in the operator using the following configuration, the operator asks cert-manager to generate some certificates for you. Cert-manager will then take care to renew them.
mTLS:
provider: cert-manager
internode:
enabled: true
frontend:
enabled: true
certificatesDuration:
rootCACertificate: 2h
intermediateCAsCertificates: 1h30m
clientCertificates: 1h
frontendCertificate: 1h
internodeCertificate: 1h
refreshInterval: 5m
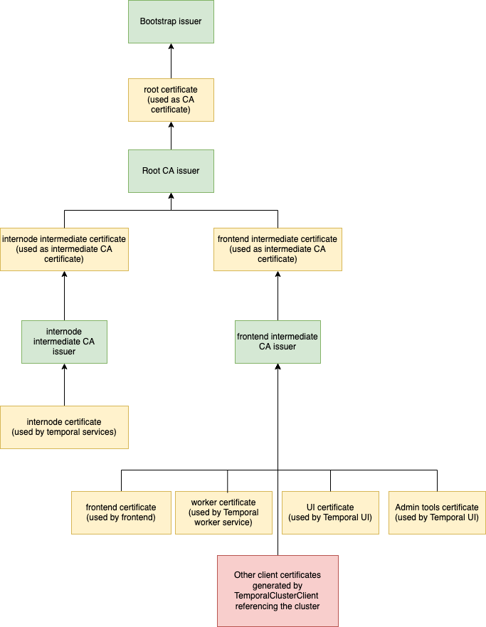
Overview
Here is a diagram of cert-manager's resources created by the operator and their hierarchy:
